您好,歡迎進入沃安電氣官方網站!
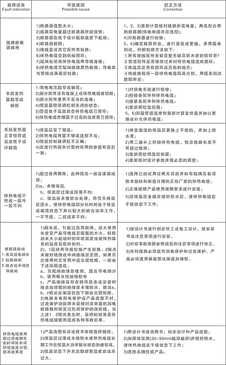
文中以數據圖表的方式,剖析電伴熱帶系統非常容易產生常見故障開展剖析,并相對性應的得出處理方法,實際請參照以下數據圖表。如:電伴熱帶系統隔離開關跳閘的原因及檢修方法;電伴熱帶系統熱值趨零或稍低的原因及檢修方法;電伴熱帶系統熱值一切正常,但管路溫度小于設置標值的原因及檢修方法;電伴熱帶不冷或熱冷不均勻的原因及檢修方法;電伴熱帶系統因超低溫、短路故障觸點或正中間損壞造成跳閘的原因及檢修方法;電伴熱帶因超出應用保質期或工作溫度過低造成提溫時間增加,隔熱保溫實際效果差的原因及檢修方法。

電伴熱帶常見故障檢修程序流程
1、對管路電伴熱帶系統應保證每一年最少一次的常規檢修,一般檢修時間在嚴寒時節到來以前。
2、對發覺一切電伴熱帶、電伴熱系統零配件、隔熱層和防潮罩有毀壞處馬上開展拆換或檢修。
3、為電伴熱帶系統充分發揮較大 的效率,降低設備故障率的產生,強烈推薦應用我企業配套設施的電伴熱系統配套設施件。
